校内住宿“一床难求”,读研成本水涨船高:非全日制研究生会是最优解吗?
来源:路灯考研发布时间:2026-04-22 09:48:00
“考上研,却没地方住。”这不是段子,而是越来越多研究生正在面临的现实。
随着研究生规模的不断扩招,很多学校逐渐出现了宿舍容量不足的情况。随之而来的,就是全日制读研成本暴涨。
在这样的背景下,曾经被很多人“瞧不上”的非全日制研究生,开始重新进入大众视野。
当全日制读研的成本越来越高,非全日制研究生会是更好的选择吗?
一、“一床难求”的现象
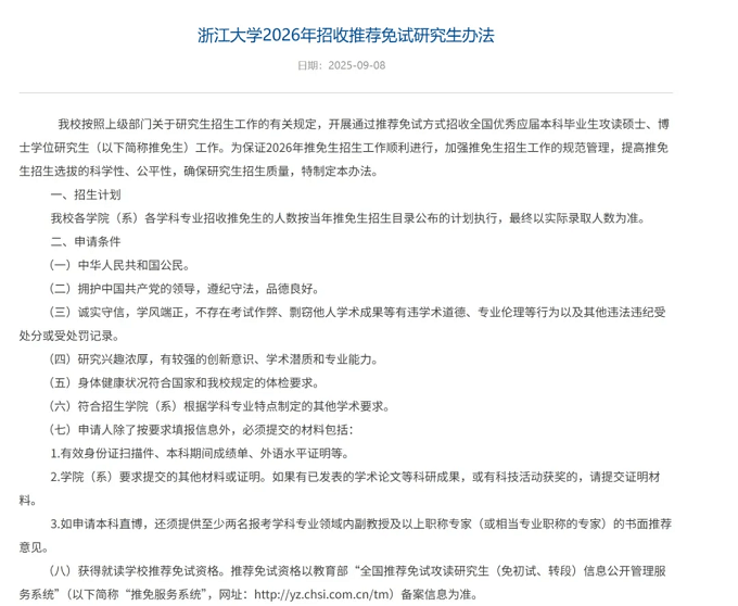
浙江大学发布了《2026年招收推荐免试研究生办法》,里面提到2026级专硕将不再提供校内住宿,根据文件要求,学校将专硕提供第一学年的校外住宿,后续住宿则需自己解决。


图源浙江大学研招网
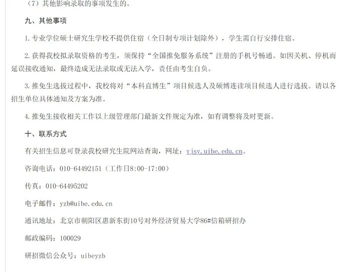
和浙大的情况类似,去年对外经贸的官网上发布的推免通知中明确:专业学位硕士研究生学校不提供住宿(全日制专项计划除外),学生需自行安排住宿。

图源对外经济贸易大学研招网
为什么会出现这种情况?
表面看,是高校扩招带来的“供需失衡”。深层次看,这是高校办学思路的转变。随着“双一流”建设深入推进,越来越多高校将资源向科研和教学倾斜,而将生活配套逐步剥离,交由社会化服务来承接。
直白说,高校正在从“包办一切”转向“管教学、不管生活”。这种转变,直接推高了全日制研究生的读研成本。
二、全日制读研的花费
以北京某985高校全日制专硕为例:
学费:专硕学费普遍高于学硕,经管类、艺术类、医学类专硕学费动辄数万。该校金融专硕学费为每年4.8万元,两年合计9.6万元。
住宿:校内宿舍每年1200元,校外租房每月3000-4000元。两年下来,校外租房比校内住宿多花7-9万元。
生活费:北京地区每月2000-3000元,两年约5-7万元。
总计:两年读研成本约15-20万元。
即使是一些学费相对较低的专业,加上租房成本后,两年的总支出也普遍在8-12万元之间。
全日制研究生在校期间也几乎没有固定收入,即便有助学金、兼职收入,也只能覆盖部分生活费,很难对冲学费和租房的压力。
一个家庭支持一个孩子全日制读研,需要为孩子准备10万元以上的资金。对于普通家庭来说,这无疑是一笔不小的负担。
三、非全日制研究生到底“香不香”?
2016年之前,非全日制研究生确实含金量不高,入学门槛低、毕业相对容易,社会认可度也有限。
但2017年改革之后,情况发生了根本性变化:
统一考试:非全日制与全日制研究生参加同一场全国统考,同一分数线,同一培养标准。
双证齐全:毕业后获得毕业证(学历)和学位证,只是毕业证上标注“非全日制”。
同等法律效力:教育部明确,全日制和非全日制研究生学历学位证书具有同等法律地位和相同效力。
非全日制的性价比如何?
花费:
非全日制研究生学费普遍较高,每年2万-10万不等,但本地的考生没有租房成本。而且非全学生大多是在职状态,有稳定收入,可以“以工养读”,经济压力远小于全日制学生。
时间:
非全日制学制通常为2-3年,周末或集中授课。对于在职人员来说,可以做到工作、学习两不误。
机会:
2020年,教育部办公厅等五部门联合发文,明确要求:党政机关、事业单位、国有企业在招聘公告中,不得将全日制作为限制性条件。
虽然部分公司在招聘时仍然明确要求全日制,但也有越来越多的企业,尤其是成长型公司、传统行业的转型企业,开始更看重“能力”而非“形式”。
四、全日制与非全,到底怎么选?
全日制适合:
应届本科毕业生,没有稳定工作,需要系统学习
未来计划从事学术研究、读博深造
目标行业对全日制有硬性要求
家庭经济条件较好,能支撑2-3年的学费和生活费
非全日制适合:
已有一份稳定工作,希望通过读研提升学历和竞争力
经济压力较大,不想给家庭增加负担
目标行业对非全接受度较高
年龄偏大,希望边工作边提升,不愿中断职业发展
非全日制不是退而求其次,而是一种不同的发展路径选择。
对于已经工作的职场人来说,非全日制往往是更理性的选择——既不耽误工作积累,又能提升学历层次,还能缓解经济压力。
而对于应届生来说,如果目标行业对学历形式有严格要求,全日制仍然是主流选择。只是需要提前做好心理准备和经济规划。