关于做好江苏大学2026年硕士研究生招生复试录取工作的通知
来源:路灯考研发布时间:2026-03-27 16:18:03
根据《江苏大学2026年硕士研究生招生复试及录取办法》(江大研字〔2026〕5号),为做好我校2026年硕士研究生复试及录取工作,现将有关工作安排通知如下:
一、复试人选
符合我校复试分数线要求的一志愿考生、符合各学院(中心、研究院、研究所,下同)调剂要求的调剂志愿考生。复试分数线详见各学院复试录取工作实施细则。进入复试名单可登录各学院官网进行查询。
二、复试方式
一志愿考生复试采用线下复试方式,调剂志愿考生复试为线上或线下复试方式,具体复试方式参见各学院复试录取工作实施细则。线上复试方式采用中国移动“云考AI”远程线上面试系统,线上复试考生须认真阅读“江苏大学2026年硕士研究生复试录取工作考生须知”(https://yz.ujs.edu.cn/info/1010/8197.htm),提前准备相关软硬件环境,上传规定的材料。参加线下复试考生相关材料复试报到时交复试学院。
三、复试组织与要求
1、学院应成立录取工作领导小组、复试工作组、资格审查工作组、网络远程复试技术保障组。保障组负责本学院的网络远程复试平台和外接设备正常运行,并负责培训本学院复试专家和工作人员。
2、学院应制定详细的硕士研究生复试录取工作实施细则,明确复试方式、流程和相关要求,畅通考生咨询通道,安排专人值守接听考生电话和受理考生咨询,加强考生网络远程复试指导,使考生熟知网络远程复试平台的使用办法。
3、各学院复试前要严格采取“两识别”(人脸识别、人证识别)及相关信息库数据比对等措施,加强对考生的身份审核及报考“退役大学生士兵”专项计划、享受照顾(含加分)政策的资格审核,对不符合规定条件者,不予复试。
4、各学院复试前要采取与考生签署《诚信复试承诺书》等方式,加强考生诚信考试教育,提醒并要求考生在招生复试工作结束前不得对外透露或传播复试试题内容等有关情况。
5、各学院要提前组织模拟复试演练,复试专家、工作人员和考生务必将演练当实战,严肃认真进行模拟演练,在模
拟演练中熟悉流程、要求,检验网络、设备,提前发现并及时排除复试风险,确保正式复试有条不紊;要制订复试应急方案,包括线上复试的兜底技术保障。
6、发布需考生确认拟录取或复试通知时,需充分考虑考生学习、工作、休息时间等因素作出合理安排,给考生预留充裕的确认时间。对于没有按时确认的考生,应通过电话、短信、邮件等方式逐一联系确认;对于贫困地区考生和残疾考生等特殊群体,要加强关爱帮扶。
7、复试期间,各学院要坚持并完善“三随机”(随机选定考生次序、随机确定导师组组成人员、随机抽取复试试题)等管理方式,确保公平公正。要加强复试导师的遴选、培训和管理,强化政策意识、保密意识和责任意识,认真履行复试有关规章制度和相应职责,坚决杜绝工作人员自行其是、擅自调整或破坏规则。要对复试全程进行录音录像,以备复查。
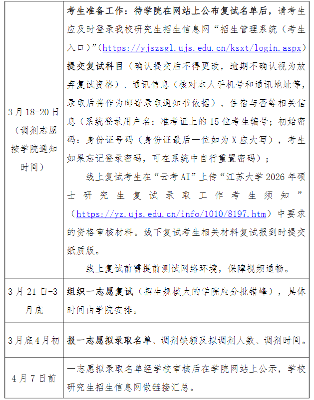
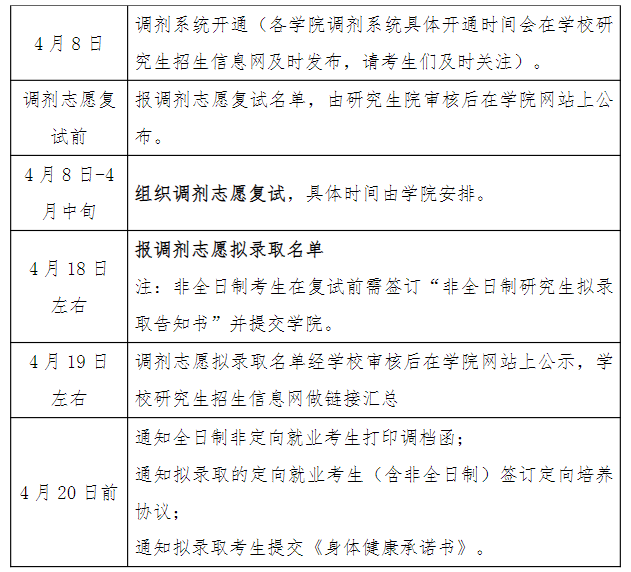
四、复试时间及主要安排



五、其他工作
1、缴费
复试费为80元/考生。线上复试考生届时进入“云考AI”远程线上面试系统后,通过微信扫码在线支付,须在参加复试前完成缴费)
线下复试考生登录江苏大学缴费平台(http://pay.ujs.edu.cn/payment)缴费,推荐使用谷歌浏览器登录网址缴费,在复试报到前须完成缴费。复试报到时将支付成功的界面打印纸质版交复试学院,打印纸质版后须在上面备注本人身份证号与姓名。线下复试考生缴费流程参见《江苏大学2026年硕士研究生复试费交费说明》(https://yz.ujs.edu.cn/info/1010/8157.htm)
待学院在网站上公布复试名单后,复试考生再开始进行缴费,未缴纳复试费者不得参加复试;已缴纳者如因本人原因没来参加复试,我校不予退费。
2、住宿
考生在我校研究生招生信息网“招生管理系统(考生入口)”中提交的是否住宿信息将作为新生入学后是否安排住宿的依据。受目前学校条件限制,非全日制研究生不安排住宿。
各学院要认真执行《江苏大学2026年硕士研究生招生复试及录取办法》,坚决落实学校2026年硕士研究生复试录取工作会议精神和有关要求,加强对复试录取工作的统筹和领导,并做好突发情况应急预案。严格执行有关复试录取工作的各项规定,坚决抵制徇私舞弊等不正之风。
3、请考生凭中国研招网(https://yz.chsi.com.cn/)下载打印的准考证和身份证进入学校,请考生根据复试时间,妥善安排好行程及住宿。请注意任何送考车辆、陪考人员不得进入校园。